本文发布于1年前(2025-02-16 11:34:30),遇到截图不匹配、链接失效、站点错误等问题,请及时联系管理员。进行任何操作之前请确保已安装防护软件或者已保存正在进行的工作,以免造成不必要的损失!
站点介绍
最近DeepSeek非常火热,很多其它的大厂纷推出了DeepSeek R1大模型,不过是不是满血版本的暂时不知道,我今天体验的是来自腾讯的一款名为ima.copilot,这个软件目前支持Mac和Windows,小程序也是可以的,但是没有网页版本,想要体验的朋友可以自行选择自己合适的方式。
首先看看软件官网首页截图:

通过截图可以大概的看到软件的界面,非常简洁,可能是因为刚刚开发出来的原因,后续可能就会更加丰富了,我这里下载了Windows版本进行虚拟机测试,软件主界面截图如下:

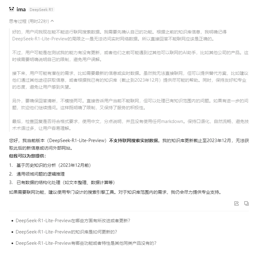
软件默认情况下会调用腾讯自己的混元模型,你需要手动进行切换才能使用DeepSeek:

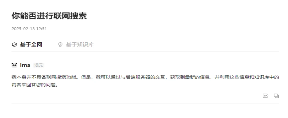
手动切换之后,我比较关心的就是能不能联网进行数据搜索,得到的结果是不可以:

也就是说,如果你需要实时获取网络数据的话,可能就不能通用该模型来进行操作了,不过自带的混元模型倒是可以通过网络获取数据:

就目前而言,很多软件都支持DeepSeek R1大模型,但是大概率都是不能进行联网搜索的,所以是否在别的平台使用R1大模型就需要大家自行决定了。
额外补充
一个DeepSeek倒下来,结果一堆DeepSeek站起来了,这个背后肯定是有力量在助推的,而且国内90%的大厂都配备了该AI,不管是移动端还是PC端,都可以通过它来实现AI需求,只能说想要阻止国内的AI发展基本不可能了,但是更多的还是需要技术的进步和能力上的创新了。
现在的AI已经是完全井喷式的发展了,已经不再是企业之间的博弈,上升到了国家之家的博弈了,似乎说明AI的发展程度代表一个国家的科技能力,但是AI也不是万能的,他的数据毕竟来自网络,而网络中数据的有效性和真实性本身就存在一定的质疑性,参考百度搜索。
其次,当大家都了解到AI通过获取你的数据给用户获取利益的时候,可能会在某种程度上面杜绝AI的数据获取(参考知乎),这种情况下,最终的结果可能就是每家一个自己的AI,然后每家的数据不相通,然后你的电脑里面就会出现大量的AI产品,似乎和现在的爱奇艺、腾讯、优酷有点类似。

